
在急診室或產房的深夜,醫護人員最不願面對的,就是與時間賽跑的「大出血」。
根據衛福部最新的《2023 生產事故救濟報告》,產後大出血(PPH)仍是導致孕產婦重大傷害的主要原因之一。在面對每分鐘數百毫升的失血量時,如何快速、安全且溫暖地回補血品,往往是決定病患能否脫離險境的關鍵。
從臨床痛點到政策落實
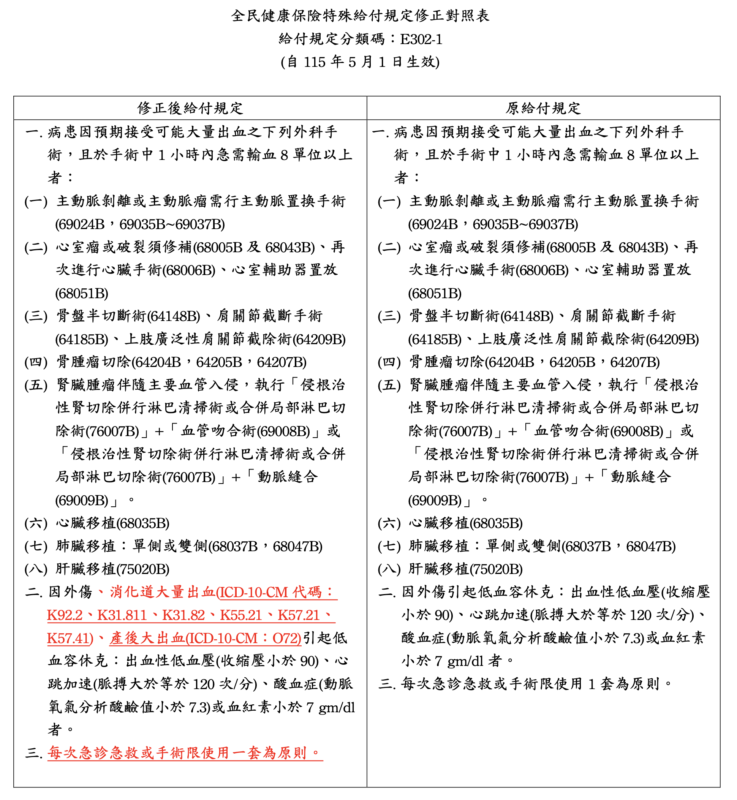
過去,許多醫護同仁反饋,雖然「貝爾曼特」輸液管理系統(Belmont Rapid Infuser)在外傷、心血管外科、肝移手術中表現優異,但在處理突發性的產後大出血或消化道大出血時,卻常受限於健保給付規定,增加家屬負擔或醫療團隊的決策難度。
為了回應臨床需求,新揚行(Cosmo Medical Supply)積極向健保署提出實證資料。經過 115 年 3 月「藥物給付項目及支付標準共同擬訂會議」的審議,健保署正式宣布:自 115 年 5 月 1 日起,擴大加溫輸血輸液套(E302-1)的健保給付範圍,納入產後大出血與腸胃道大出血。


這項政策的落實,代表台灣在精準急救醫學上又邁進了一步。新揚行始終相信,最好的醫療設備應該要在最緊急的時刻,成為醫護人員最順手的武器、病患最堅實的護盾。
精準控制流速:打破「加熱」與「流速」的兩難
過去處理產後大出血或嚴重的胃腸道出血時,醫護常在「快速補血」與「維持溫血」之間掙扎——因為傳統設備若流速過快,加熱效果便會打折。
現在,透過貝爾曼特輸液管理系統的精密流速感應與自動加熱補償,醫護團隊能設定每分鐘高達500mL的流速,且系統能確保每一滴血都維持在人體適溫;配合內建的氣泡與壓力自動監測,醫護人員不必再擔心因極速輸血引發的安全意外,能更專注於病患的止血處置,真正做到「無後顧之憂」。

參考資料:
- 115年度全民健康保險增修特材給付規定[https://www.nhi.gov.tw/ch/cp-19484-2f28a-2542-1.html]
- 全民健康保險藥物給付項目及支付標準共同擬訂會議特材部分第81次(115年3月)會議紀錄及附錄 [https://www.nhi.gov.tw/ch/cp-19643-13818-4137-1.html]
- 衛生福利部2023生產事故救濟報告[https://www.safebirthtw.org.tw/news/content.php?sn=71]
- 健保署2023年版_中文版ICD-10-CM/PCS(正式版)[https://www.nhi.gov.tw/ch/lp-3847-1.html]